产业新闻
涨价的风吹到PCB上游:龙头调涨CCL价格10% AI驱动行业进入上升周期

12月29日讯 据台湾工商时报消息,受铜价上涨及玻璃布供应紧张的影响,铜箔基板(CCL)龙头建滔向客户发涨价函。公司表示,原物料成本已难以吸收,新接单材料价格再度全面调涨10%。



这并非建滔近期首度调涨产品价格,今年8月,公司率先针对中低阶CCL涨价,每张加价约10元,涵盖CEM-1、FR-4等板材;本月初,公司又针对CEM系列产品调涨5%,中高阶FR-4与PP则上调10%。如此算来,此次涨价已是今年下半年以来建滔发起的第三次涨价。

CCL即铜箔基板,又称覆铜板,是制造印刷电路板(PCB)的基本材料,其等级由M系列编号划分,常见等级包括M7、M8、M9等,等级越高,材料性能越优。制作方法上,其由电子玻纤布或其他增强材料浸以树脂,一面或双面覆以铜箔并经热压而制成。此前汇丰报告称,AI服务器迭代加速,推动其核心组件PCB和CCL迎来技术与价格双升周期。

目前,玻璃布整体供应呈现‌产能不足‌状态,供应商集中,与高端AI用铜箔、树脂共同构成偏紧原材料。主要供应商包括‌菲利华‌(2026年计划新增产能超1000万米)、‌国际复材‌(LDK1/2合计产能超1000万米,Q布有几百万产能)、‌中材‌、‌红河‌、‌日东纺‌等企业通过扩产或合作提升供应能力,但验证周期通常需‌1-2年‌,且产能切换效率低(如从LDK1转Q布产能减少30%-40%)。‌‌国内企业如‌山东玻纤‌和‌长海股份‌专注于电子级玻纤纱生产,为电子布提供基础材料。


2024年玻璃布价格整体上涨约‌20%‌,具体包括:LDK1从30-120元/米涨至40-50元/米,LDK2从100元/米以上涨至150元/米,Q布从250元/米涨至300元/米,涨幅集中在2024年二季度中旬和四季度初。2026年一季度起预计继续涨价,全年可能分三次上涨,整体涨幅约‌20%‌。成本压力主要来自原材料波动和扩产投入,供应商通过限价保障和多源开发应对风险。‌‌

玻璃布分为三代:‌LDK1‌(编织最快)、‌LDK2‌(中速)、‌Q布‌(最慢,尚未量产)。Q布目前仅用于验证和备库,2026年上量规模取决于英伟达CPS Ruby版本出货量,其PCB良率当前约‌50%‌,未来预计提升至‌70%‌。产能瓶颈在于LDK1与LDK2的产能共用,切换至Q布时产能损失显著,且供应商扩产需通过终端验证,周期较长。‌


在 AI 飞速发展的驱动下, PCB(印刷电路板)作为电子元器件的支撑体和电路连接的载体,是现代电子设备不可或缺的关键基础部件,其市场需求显著增加。随着人工智能技术的广泛应用,从数据中心的高性能计算设备到边缘计算的智能终端,对 PCB 的性能、密度和可靠性提出了更高的要求,从而推动了PCB 行业市场规模的持续扩大。

为了满足不断增长的 A 市场需求,PCB 行业内的多家龙头企业纷纷发布扩产公告,积极布局产能扩张。这些企业通过增加投资、建设新工厂、升级现有生产线等方式,提升自身的生产能力,以应对未来市场的需求增长。沪电股份、胜宏科技、生益电子、景旺电子、深南电路、鹏鼎控股和方正科技等行业领军企业,均已宣布了大规模的扩产计划,投资金额合计超过 300 亿元人民币。


据介绍,玻纤布是一种由玻璃纤维纱编织而成的制品,具备绝缘性、耐热性、高强度等特性。由于制造铜箔基板(CCL)时,主要是用铜箔和非导电复合材料(如玻纤布、环氧树脂)热压而成,因此玻纤布可说是铜箔基板的关键原料。

铜箔基板又是PCB的核心基材,负责建构 PCB的骨架,使其形成导电层,让电路板上的各个电子元件能够相互连接和通电。因此,玻纤布也可视为PCB基板中常见的补强材料,提供基板所需的结构强度和电气绝缘性。这也是为何谈到玻纤布等题材时,都会连带提到铜箔基板和PCB。

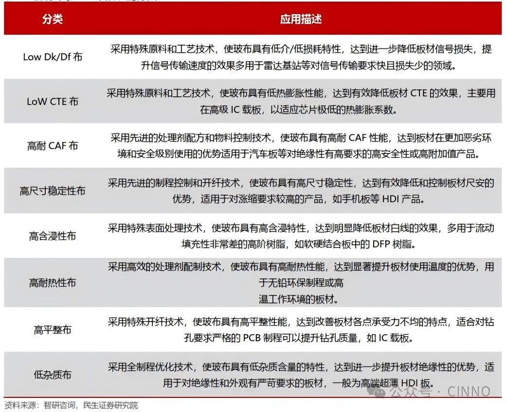
目前玻纤布广泛应用在电子产品中,如高阶PCB 、IC载板、手机、服务器、通讯板等。而在高频、高传输的应用中,玻纤布的品质(如低介电常数、低介电损耗)相当关键。

随着AI服务器需求夯,带动了PCB材料升级,目前材料升级主要是集中在“低介电”(Low-Dk)与“低热膨胀系数”(Low-CTE)的玻纤布。这进而带来了T-Glass。

据Nittobo介绍,同样作为一种玻璃纤维,T-Glass因为其二氧化硅(SiO2)和氧化铝(Al2O3)含量高于用于复合材料的通用E-glass 。因此,其纤维具有优异的机械和热性能。与碳纤维、芳纶纤维和其他纤维一样,,T-Glass可作为先进复合材料的增强材料,并可单独使用或与碳纤维混合使用于航空航天和体育用品领域。

此外,由于其低热膨胀系数和高拉伸弹性,T玻璃纤维也被用于高性能电子材料。这就推动了他们在包括AI芯片在内的高性能处理器中的应用。

其实除了T-Glass以外,根据玻璃纤维类型,还拥有 E-glass、A-glass、C-glass、D-glass、S-glass等多种纤维型态。其中,E-glass(电气级)属于高阶无碱玻璃纤维,具有良好的电绝缘性,可确保电气绝缘稳定;S-glass是高强度玻璃,具更高机械强度;C-glass特色是耐化学腐蚀玻璃,耐酸性佳。

至于D-glass具低介电特性,主要用于高频、高速板;NE-glass(NEG系)特色是尺寸稳定、低耗损,用于服务器主板、通讯板。

其中T-glass,也称为低热膨胀系数(Low-CTE)玻纤布,是电子级玻璃纤维布(E-glass)的技术分支。它具有高刚性、尺寸稳定性、CTE极低等特性,能有效抑制先进封装时材料形变、翘曲的状况,提高多层载板堆叠时的结构稳定性与可靠度。

U-glass主要用做 IC载板(如ABF载板与BT载板)及先进封装(如CoWoS、SoIC)基板等需承载大量高速讯号与电力的封装模组,是实现高速数据传输与稳定运算的基础。

AI 对信号传输的高标准催生了低介电布(low-dk 布)需求。低介电布升级的核心目的是显著减少信号传输过程中的能量损失,提高信号完整性和传输速度。目前 A1 应用领域中,GPU 及 ASIC 的加速板卡正从 M7 向 M8 升级,而交换板则由 M8 向 M9 升级;电子布方面,M7 级别 CCL 一般搭配一代布,M8 级别一、二代布混用,M9 级别中则有望加入Q布。当前宏和科技、中材科技、菲利华等公司由传统薄布向low-dk进军,已在下游客户认证取得较好进展,由于日东纺、旭化成等外资电子布龙头扩产谨慎,low-dk布已出现明显的供给紧张,国内相关公司有望在一、二代布实现切入和份额提升,并在Q布实现弯道超车。

AI服务器的运算功耗与频宽需求远高于传统服务器,加上2026年载板面积将增大,为提升载板硬度,核心层T-glass用量倍增,载板层数也随之增加,进一步推升T-glass的需求量。据高盛先前外资报告,由于AI客户采购力强,T-glass主要用于AI GPU与ASIC等高阶应用的ABF载板,导致同样需要T-glass的BT基板供应吃紧。高盛预期,未来数月至数季内,BT基板所需的T-glass可能面临双位数百分比的短缺。

当前,AI服务器迭代预期渐浓,英伟达下一代Vera Rubin 200平台预计将于明年第四季度开始出货。国金证券表示,2026年英伟达Rubin部分PCB开始采用M9材料,正在推进的正交背板对M9材料需求较大,谷歌明年新的TPU产品也有望采用M9材料,其他ASIC厂商也有望采用M9,预计未来三年M9材料需求爆发式增长。

该机构进一步表示,1单位高端CCL产能需要挤占4-5单位的普通产能,从而导致中低端覆铜板的供给越来越紧缺;另一方面,铜价上涨斜率正在走高,CCL不仅有传递成本的压力和动力,同时铜价上涨会导致覆铜板的供给动态收缩,加剧供需紧张的状态。研判覆铜板涨价具有持续性,涨价带来的业绩提升有望在四季度开始体现。

招商证券判断,“涨价”将成为CCL行业25-26年的主旋律。上游铜、玻布等原材料价格持续上行,下游AI需求挤占产能及PCB环节库存低等三重因素有望驱动CCL整体中长期处于涨价通道。

投资层面上,根据中商情报网,CCL上游主要由铜箔、树脂、玻纤布等构成,占比分别为42.1%、26.1%、19.1%。中信建投研报认为,随着短距离数据传输要求不断提高,PCB持续升级,并带动产业链上游升级,覆铜板从M6/M7升级到M8/M9,并带动上游高端树脂、玻纤布、铜箔等国内份额进一步提升。


(本文信息仅作分享交流使用,并非我司观点与立场;如有侵权,请联系我司删除。)

(来源:CINNO)

地址:深圳市龙华区大浪街道祥昭大厦17楼

Copyright © 2024 天明山科技集团