产业新闻
耶鲁大学研发出一种低成本显示面板用绿色发光材料替代方案

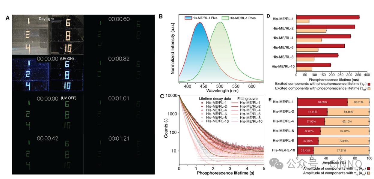
近日,化学期刊《Chem》刊发了耶鲁大学绿色化学与绿色工程中心的一项重要研究成果—— 研究团队以造纸工业废料木质素和生物基氨基酸衍生物为核心原料,成功开发出一种兼具优异光电性能与可持续特性的固态发光材料。该材料不仅打破了传统有机发光材料对有毒重金属的依赖,实现最长359毫秒的室温磷光寿命,更通过绿色合成工艺将工业废料转化为高价值功能材料,为全球光电子产业绿色转型提供了革命性解决方案。


根据外媒techxplore报道,实际上,固态发光材料作为现代科技的 “光之源”,已深度渗透至人类生产生活的多个领域。从日常使用的OLED显示屏、智能手机屏幕,到生物医学领域的荧光诊断试剂,再到建筑行业的被动冷却技术,其应用场景覆盖电子、医疗、能源、建筑等数十个产业。不过,当前主流固态发光材料的发展却面临着 “高性能” 与 “可持续性” 的严重失衡。



传统材料大多依赖铂、金、镉等重金属或稀有金属构建发光核心:例如,铂(II)配合物虽能实现55%-86%的固态薄膜光致发光量子产率,但其合成需使用四氯铂酸钾、二溴甲氧基吡啶等危险试剂,且涉及多步复杂反应;镉硫族量子点的量子效率虽可达24%,却因镉的高毒性和生物累积性,对环境和人体健康构成长期威胁。更重要的是,这些材料的生产过程往往伴随高温煅烧(200℃-800℃)、大量有机溶剂消耗等问题,不仅能源消耗巨大,还会产生大量有害废弃物,与全球 “双碳” 目标和绿色发展理念背道而驰。


与此同时,另一项 “资源浪费” 现象同样引人关注:作为木质纤维素生物质的重要组成部分,木质素是全球最丰富的可再生芳香族生物聚合物,每年仅造纸工业就会产生数千万吨木质素副产品。但令人惋惜的是,目前全球木质素的利用率不足2%,其余均被直接焚烧发电或填埋处理 —— 这不仅造成巨大的资源浪费,焚烧过程中产生的污染物还会加剧环境负担。如何将这种 “工业废料” 转化为高价值功能材料,成为绿色化学领域亟待解决的关键课题。


在此背景下,耶鲁大学研究团队以“绿色化学十二原则” 为指导,历经数年攻关,最终开发出以木质素和组氨酸(或其甲酯)为核心的固态发光材料体系,实现了 “原料可持续、性能卓越化、工艺绿色化” 的三重突破。


该研究团队彻底摒弃传统发光材料对重金属和化石基原料的依赖,构建了一种全生物基原料体系。他们选用造纸工业产生的碱木质素(AL)为原料,通过乙酸乙酯萃取法制备精制木质素(RL)。这种精制木质素不仅具备优异的光酸特性,还能通过激发态质子转移(ESPT)过程触发荧光发射,成为天然的 “发光核心”。另一方面,研究团队选用的组氨酸及其基质材料均来源于生物资源—— 组氨酸广泛存在于富含蛋白质食品的废弃物中,可通过微生物发酵制备;组氨酸甲酯则可通过温和的一步甲基化反应合成,且在体内可轻松转化为组氨酸,生物安全性极高。通过精准调控木质素与组氨酸衍生物的配比,研究团队制备的材料展现出令人瞩目的光电性能:



这些材料体系均表现出ESPT诱导的荧光发射,且在酚羟基含量为一定值时能够达到最佳发光强度。尤为值得关注的是,组氨酸甲酯/精制木质素体系(His-ME/RL)展现出显著的室温余辉磷光特性 —— 其磷光寿命最长可达359毫秒,远超多数已报道的木质素基发光材料。更关键的是,这种磷光特性无需重金属催化系间窜越(ISC),而是通过组氨酸甲酯基质提供的刚性框架和 H - 聚集效应,有效稳定三重激发态,彻底解决了传统磷光材料的 “毒性痛点”。


在合成工艺上,该研究团队开发出一种温和、高效的制备方法:1.反溶剂结晶法:低能耗的 “精准组装”。针对组氨酸/精制木质素和组氨酸甲酯/精制木质素体系,团队通过反溶剂结晶法实现材料的精准组装。整个过程在室温下进行,无需高温、高压或复杂催化体系,即可实现木质素在基质中的均匀分散。2.共结晶法:高利用率的 “简单工艺”。对于精制木质素体系,该团队采用乙酸乙酯共结晶法,通过超声分散和低温结晶即可完成制备,材料收率达98%以上,且无有害废弃物产生。


为阐明材料的发光机制,研究团队结合多种先进表征技术和理论计算,揭开了木质素-氨基酸基发的发光机制:1. 酚羟基是ESPT过程的“核心”:该研究团队通过硅烷化反应开展对照实验:结果显示,封闭酚羟基后,上述发光材料的荧光强度发生明显的下降。这一结果证实,木质素中的酚羟基是ESPT过程的核心 —— 在光激发下,酚羟基的酸解离常数从基态的约 10骤降至激发态的约3,极易发生去质子化形成酚氧负离子,而该离子在弛豫回基态时就会释放特定波长的荧光,这正是材料荧光发射的核心机制。



2. 基质框架是稳定磷光发光的“结构支撑”:通过粉末X射线衍射分析,研究团队发现组氨酸甲酯基质为材料提供了关键的刚性框架:与精制木质素体系不同,组氨酸甲酯/精制木质素体系在增加木质素含量后,粉末X射线衍射的特征峰的强度和峰形几乎无明显变化,这表明其晶体结构具有优异的稳定性。这种刚性框架能有效抑制分子振动和转动,减少非辐射衰减途径,为三重激发态的稳定提供了结构基础。


当前OLED材料市场被重金属基材料主导,而耶鲁团队所开发的木质素 - 氨基酸基材料有望打破这一格局。其优异的荧光和磷光性能可满足OLED显示屏对发光强度和寿命的要求,且无重金属毒性风险,可大幅提升产品的环境友好性。此外,通过调控木质素与组氨酸衍生物的配比,材料的发光波长可在429-459 nm之间精准调控,未来有望实现全色发光,为柔性显示、透明显示等新兴领域提供新方案。


该研究另外一项更为深远的意义,在于为工业废料的高价值转化提供了新范式。通过将造纸工业废料木质素转化为高性能发光材料,不仅解决了木质素的 “处置难题”,还创造了巨大的经济价值。据估算,若将全球每年产生的木质素中的10%用于制备发光材料,可替代数千万吨传统重金属基材料,减少数百万吨二氧化碳排放,为循环经济发展注入新动力。




(本文信息仅作分享交流使用,并非我司观点与立场;如有侵权,请联系我司删除。)

(来源:CINNO)


地址:深圳市龙华区大浪街道祥昭大厦17楼

Copyright © 2024 天明山科技集团